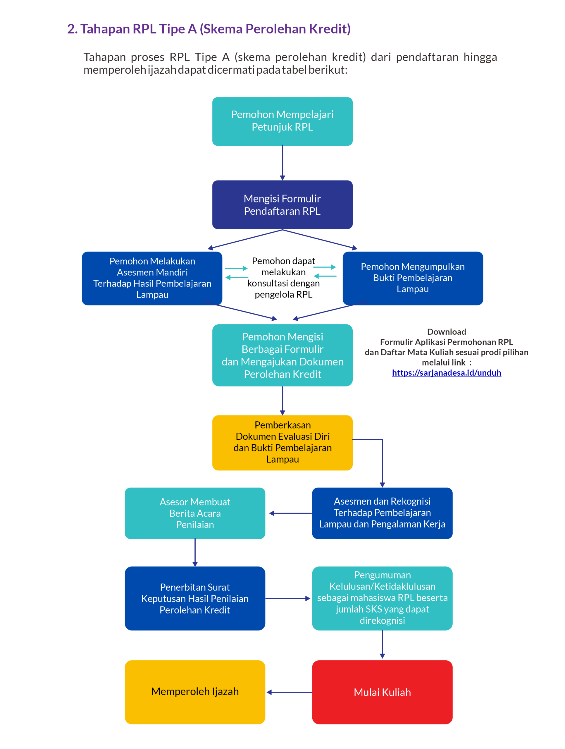
ALur dan Tahapan Alur dan tahapan Pendaftaran RPL Alur dan Tahapan Alur dan Tahapan Pendaftaran RPL Download Brosur RPL 2026 Saya Daftar Kuliah RPL